….....................................
Plány tejto mojej bezpečnostnej palubnej poistky dávam voľne k dispozícii.
Hocikto si to môže vyrobiť, ba dokonca aj predávať!
Článok obsahuje plány a popisuje skúsenosti so stavbou.
autor: István Magi
preklad: Imrich Kišš
pripravil: Janko O.
(voľne šíriteľné)
Odkaz na pôvodný článok F1 fedélzeti biztosíték tervei
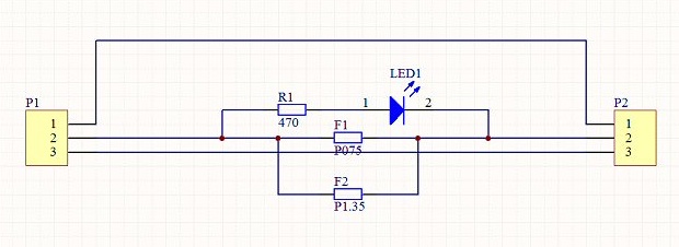
Poistka F1 pozostáva z jednej vratnej PolySwitch poistky, jedného odporu a jednej LED. Všetky súčiastky sú SMD. LED signalizuje aktiváciu poistky (niekde je chyba!). Zmenou hodnoty poistky sa dajú dosiahnuť rôzne hodnoty istenia palubnej elektroniky.

PDF datasheet PolySwitch-u sa dajú nájsť medzi plánmi. Všetky súčiastky sa dajú zohnať na eBay-i (prípadne na Aliexpress-e). Maličká DPS sa umiestňuje medzi prepolený predlžovací servokábel s istiacim konektorom. Tento kábel kupujem z HobbyKing-u. Doska je izolovaná zmršťovacou bužírkou.

V schéme sú dve poistky (F1 a F2). Použije sa však len F1. F2 je akási náhrada (poistka s vývodmi, preto je na doske vidieť diery). PolySwitch s vývodmi sa neosvedčil, preto sa tieto diery môžu vynechať. Pri spájkovaní kábla, je dobré si dať pozor na to, ktorý koniec, kam pripájame. Prúd tečie od samice k samcovi, preto sa orientujeme podľa priepustnosti diódy (P1 je samica, P2 samec).

Schéma, plány DPS, PolySwitch datasheet a Gerber plány: F1 dokumentácia.rar
Skúsenosti so stavbou:
- K analógovým servám sa mi osvedčila 0,75A poistka, k digitálnym zasa 2A.
- Ak by sme chceli mať absolútnu istotu, tak musíme postupovať takto. Pripojíme zvolené servo k palubnému napätiu a mechanicky ho zablokujeme. Pomocou servo testera potom vychýlime servo do niektorej krajnej polohy a odmeriame odoberaný prúd zablokovaného serva. Takto zistíme maximálny prúd, ktorý potrebuje jedno dobré(!) servo. Poistky volíme s o čosi vyššou hodnotou, aby sa nám poistka ani pri maximálnom odbere náhodou neaktivovala! Rýchlosť rozopnutia a prúd, pri ktorom sa PolySwitch aktivuje je teplotne závislé.
Preto je dobré si krivku rozopnutia preštudovať a podľa toho, vyberať tú správnu. Záleží teda aj na umiestnení na palube (chrániť pred teplom).
Skontrolujme odpor celého palubného systému, aby sa v prípade skratu vyprodukoval dostatočný skratový prúd! Nie že, na dlhých prívodných káblov a na veľkých vnútorných odporoch akumulátorov, spadne prúd natoľko, že v prípade skratu sa neprekročí medzná hodnota poistky. Takto sa i len trošku nad dimenzovaná poistka nikdy neaktivuje!
Odporúča sa použiť dva paralelne spojené palubné akumulátory (napr. cez PB2 zlučovač akumulátorov, aj z iných dôvodov), čo má za následok tvorbu väčšieho skratového prúdu.
Nezabúdajme na to že, čas rozpojenia poistky je tým menší, čím väčší je skratový prúd! Cieľom je čo najrýchlejšie rozpojenie.
Preto nevyberáme zbytočne predimenzovaný PolySwitch!
Zmršťovaciu bužírku je treba nechať trošku dlhšiu a počas zmršťovania sa musia konce sploštiť. Takto sa trošku zabezpečia aj káble proti otrasom.