Optický otáčkomer - 2. diel

V tomto dieli článku bližšie popíšem ako funguje hardvér a softvér otáčkomera.

autor: Andrej B.

 

 

Zopakujem, že na snímanie otáčok je použitý fototranzistor a na jeho osvetľovanie denné svetlo. Konkrétne som použil BPW96C, ktorý má číre 5 mm púzdro. Skúšal som aj fototranzistor s filtrom denného svetla (čierne púzdro), ale ten je citlivý len na IČ oblasť, čo sa prejavilo podstatne horšou citlivosťou keď slnko kleslo k obzoru (zašlo za dom). Tranzistor je umiestnený v nosníku z dvoch smrekových líšt 4x8, vo vrchnej je drážka pre káblik. Fototranzistor je prilepený tak, aby z nosníka vyčnievala len jeho polguľová časť.
Ako snímač sa tiež dá použiť samostatný fototranzistor bez nosníka, len prispájkovaný na káblik. Zadnú časť fototranzistora v tom prípade treba dať do čiernej bužírky (aby vyčnievala len jeho polguľová časť) aby sa znížil vplyv svetla prichádzajúceho z iných smerov ako od meraného stroja.
V začiatkoch som používal fotodiódu, ale potom ako som začal pracovať na adaptívnom snímači som zistil, že to bude oveľa lepšie fungovať s fototranzistorom (dióda potrebuje o niekoľko rádov nižší prúd a ten sa ťažko reguluje). Snímanie prebiehalo na deliči fotodióda - rezistor, bola použitá IČ ledka ako vlastný zdroj žiarenia, ale ani tá nedokázala prebiť denné svetlo, okrem toho jej spotreba tvorila väčšinu spotreby celého zapojenia.
   

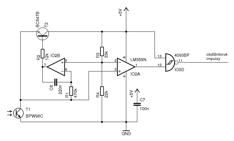
Zapojenie snímača vyzerá takto:  

 

Signál vzniká na odporovom deliči T1 - T2, regulátor IO2B nastavuje T2 tak, aby stredná hodnota napätia na T1 bola 2 V. Za tým nasleduje komparátor IO2A, ktorý tvaruje impulzy z fototranzistora. Tieto impulzy však majú k poriadnemu obdĺžniku ešte ďaleko, majú dlhé hrany a výstup OZ niekedy ani nemusí prejsť z jednej saturácie do druhej. Takýto signál by µC nemusel dobre spracovať, tak som použil ďalší tvarovací člen - NAND hradlo so Schmittovým KO na vstupe. Na jeho výstupe už je obdĺžnikový signál, ktorý má napäťové úrovne a trvanie hrán úplne dokonalé, takže môže pokračovať rovno do mikrokontroléra. 

Signál na fototranzistore vyzerá napríklad takto:  

 

alebo takto: 

 

(tvar a rozkmit signálu sa výrazne mení v závislosti od okolitého osvetlenia, orientácie vzhľadom na list; polohy na polomeri vrtule, vzdialenosti od roviny vrtuli) 

LCD modul je k µC pripojený 8b zbernicou, taktovanie zabezpečuje 4 MHz kryštálový oscilátor, vnútri sú hodiny vydelené na 1 MHz. 

Toto je celé zapojenie: 

 

Princíp merania frekvencie signálu spočíva v odmeraní periódy a následne sa frekvencia vypočíta ako prevrátená hodnota. Do výpočtu sa tiež zahrnie počet listov vrtule. Meria sa perióda viacerých impulzov (4), kvôli potlačeniu rušivých vplyvov, dá sa povedať kvôli filtrácii signálu.
Na zmeranie periódy využívam 16b časovač s funkciou Zachytávanie vstupu (Input capture). Táto mi umožňuje zistiť kedy bola na vstup privedená hrana a teda zmerať dĺžku impulzu (čas medzi dvomi impulzmi). Časovač je taktovaný 1 MHz. Meranie je spúšťané raz za 500 ms, ale ak je snímaná frekvencia príliš nízka, tak môže trvať aj dlhšie, až do určitého limitu kedy považujem otáčky za nulové. Po odmeraní periódy 4 impulzov sa vypočítajú otáčky a tie sa následne zobrazia na displeji.
 

Nastavenia (vrtuľa a stav podsvietenia displeja) sa ukladajú do EEPROM, z nej sa vždy po zapnutí načíta posledné uložené nastavenie a otáčkomer chvíľu počká, či ich chceme zmeniť. Potom sa použijú v programe a je spustené meranie. Nastavenia sa neukladajú do pamäti vždy na to isté miesto, ale tak aby sa postupne zapĺňala. 

Otáčkomer je schopný pracovať do frekvencie 10 kHz, max vypočítané otáčky sú 65535, pri vrtuli s 1 - 126 listami. Ak by bolo potrebné snímať vyššiu f, bude treba zvýšiť taktovaciu f procesora aby stíhal obsluhovať prerušenia a možno aj použiť rýchlejší OZ. Avšak myslím, že 10 kHz pre modelárske pohony stačí. Dajú sa merať aj otáčky iného stroja, nielen vrtule, vtedy treba vytvoriť modulované svetlo rovnako ako ho vytvára vrtuľa. Napríklad pomocou pásika nepriesvitného materiálu alebo nejakého lesklého materiálu, ktorý bude odrážať viac svetla ako okolitý povrch. 

Presnosť merania je daná hlavne presnosťou kryštálového oscilátora. Potom sa môžu pridať vplyvy ako je chyba kvantovania času (dĺžka periódy), nestálosť vzájomnej polohy vrtule a otáčkomera v dôsledku vibrácií. Robil som skúšobné meranie kedy som pomocou časovača 555 a IČ ledky vytvoril obĺžnikovo modulované žiarenie, chyba medzi frekvenciou odmeranou multimetrom na výstupe 555 a frekvenciou nameranou otáčkomerom bola zanedbateľná (1-ky ot/min). 

Ak by niekto mal záujem, TU (alebo v sekcii Download) dávam k dispozícii aj podklady pre výrobu, prípadne pre úpravu podľa vlastných predstáv.


 Súvisiace články:

Optický otáčkomer – 1. diel 

 

 


<Staršie | tento článok | Novšie>

Napísané: 28. 11. 2022, 11:00 | Prečítané: 8789x | Kategórie: Elektronika | Napísal: admin |
Komentáre: 1

Deprecated: Function ereg_replace() is deprecated in /home/gh118500/www_root/rcmodely/inc/func.php on line 407
Zdravim,

Dakujem za clanok, chcem sa spytat aku nahradu mozem pouzit za 4093bp. Lebo tento io som nenasiel v obchode.

Diky Rado
Odpoveď | 2019-12-24 15:19:50
Pridaj komentár
Meno
Web
Mail
Kontrola Zadajte číslo päť
Text

:-)
:-D
:-(
|-/
:-[]
;-)
8-|
8-o
Tučné | Podrazené | Kurzíva  | zdroják | odkaz
  • Pre odoslanie správy môžete aj použiť klávesovoú skratku Alt+S. (Podporujú len niektoré prehliadače)
  • HTML znaky budú prevedené na entity.
  • Vyjadrujte sa tu ako doma, aby sme vedeli ako to u Vás vypadá.
  • Odkazy začínajúce http:// budú automaticky prevedené na odkazy , nepoužívajte však v jednom príspevku viac ako 3 - to robia len spam roboti:-)
správca | ICQ-Vaše ICQ | Podpora miniRS | Styl LazyDays | Sk preklad by beekeeper | Veľkosť databázy: 46618.68 kb